https://doi.org/10.35381/cm.v7i12.435

 

Evaluación del desempeño por competencias en el Gobierno Autónomo Descentralizado Municipal de Azogues: Período 2018

 

Evaluation of the performance by competencies in the Decentralized Municipal Autonomous Government of Azogues: Period 2018

 

 

Martha Yesenia Coronel-Salamea

martha.coronel@est.ucacue.edu.ec

Universidad Católica de Cuenca, Cuenca

Ecuador

https://orcid.org/0000-0001-8117-1773

 

Katina Vanessa Bermeo-Pazmiño

kbermeo@ucacue.edu.ec

Universidad Católica de Cuenca, Cuenca

Ecuador

https://orcid.org/0000-0002-4438-7855

 

Cecilia Ivonne Narváez-Zurita

inarvaez@ucacue.edu.ec

Universidad Católica de Cuenca, Cuenca

Ecuador

https://orcid.org/0000-0002-7437-9880

 

 

 

 

 

Recibido: 01 de octubre de 2020

Aprobado: 15 de diciembre de 2020

 

 

 

 

 

 

 

 

 

 

 

 

RESUMEN

El objetivo de investigación fue analizar la evaluación del desempeño por competencias en el Gobierno Autónomo Descentralizado Municipal de Azogues Período 2018. Se realizó desde una metodología descriptiva con diseño no experimental, la población de estudio son 274 funcionarios públicos evaluados en el año 2018. El 76% considera que la evaluación implementada no contempla beneficios en función de resultados. Se concluye que el GAD Municipal de Azogues no cuenta con un modelo de evaluación de desempeño por competencias integral que aporte al desarrollo de las personas colaboradoras como a la consecución de los objetivos siendo necesario implementar un modelo de evaluación de desempeño por competencias 360º por su carácter holístico.

 

Descriptores: Gestión, recursos humanos, competencias para la vida. (Palabras tomadas del Tesauro UNESCO).

 

 

 

 

ABSTRACT

The research objective was to analyze the performance evaluation by competences in the Autonomous Decentralized Municipal Government of Azogues Period 2018. It was carried out from a descriptive methodology with a non-experimental design, the study population is 274 public officials evaluated in 2018. The 76 % consider that the evaluation implemented does not contemplate benefits based on results. It is concluded that the Municipal GAD of Azogues does not have a comprehensive competency performance evaluation model that contributes to the development of collaborators as well as the achievement of objectives, being necessary to implement a 360º competency performance evaluation model due to its nature. holistic.

 

Descriptors: Management; human resources; life skills. (Words taken from the UNESCO Thesaurus).

 

 

 

 

 

 

 

INTRODUCCIÓN

En las últimas décadas la globalización y factores geopolíticos, económicos y sociales han llevado a cambios vertiginosos y contundentes en la gestión de talento humano, constituyéndose éste en un factor fundamental para alcanzar el logro de la innovación, predisposición, capacitación y la adaptabilidad al cambio del talento humano, tanto en las instituciones públicas como privadas. La gestión del talento humano se fundamenta en elementos prioritarios que facilitan la toma de decisiones y garantizan un excelente desempeño de trabajo, entre ellos, se identifica, la planificación de actividades, el flujo de información, la preservación del ambiente, el trabajo administrativo, la seguridad social, entre otros.

En este sentido, a nivel internacional se han emitido normas a seguir para evaluar la capacidad efectiva para llevar a cabo exitosamente las actividades laborales, en este sentido, la evaluación de competencia permite identificar elementos como niveles de conocimientos, habilidades, comportamiento, que influyen en la participación efectiva de las personas con la competencia necesaria, basada en procesos, acciones y resultados.

El Ecuador, no está ajeno a estos cambios y normativas que buscan el desarrollo de un sistema de gestión óptimo por competencias como una estrategia para el mejoramiento continuo y el logro de los resultados propuestos en cada entidad y que garantice el conocimiento de funciones, deberes, responsabilidades de los funcionarios, así como, el mejoramiento de los canales de comunicación y coordinación.

En este contexto, el Ministerio de Trabajo, en el marco de la normativa vigente (Ley Orgánica del Servicio Público – LOSEP), expidió, la “Norma técnica del subsistema de evaluación de desempeño” (Acuerdo Ministerial No. MDT-2018-0041) cuyo objeto es: establecer políticas, metodologías e instructivos de carácter técnico y operativo que permitan medir la gestión institucional, sus procesos internos y, la gestión del talento humano, estableciendo objetivos, indicadores y metas que guíen el actuar institucional para alcanzar el logro de sus fines institucionales, así como al desarrollo personal de sus colaboradores, y el mejoramiento permanente del servicio público (Ministerio de Trabajo, 2015).

Sobre la base de esta norma técnica, de aplicación obligatoria, para todas las instituciones públicas identificadas en el Art. 3 Ley Orgánica de Servicio Público, LOSEP (2010), entre ellas, las entidades que integran el régimen autónomo descentralizado, éstos tienen la obligación de evaluar a los servidores públicos durante el “periodo 1 de febrero al 31 de diciembre de cada año (Presidencia de la República del Ecuador, 2010).

En este contexto, la evaluación de desempeño, se constituye en el principal parámetro para realizar un estudio profundo en el desempeño de sus cargos del talento humano que permita determinar las fortalezas y debilidades. Estos resultados se constituyen en insumos fundamentales para la toma de decisiones acorde a las necesidades de cada institución, en este sentido, es fundamental, contar con un modelo de evaluación de desempeño apropiado y ajustado a la realidad de cada institución.

En la actualidad, algunos gobiernos autónomos descentralizados (GAD), en cumplimiento con la ley, implementan el modelo de evaluación del desempeño propuesto por el Ministerio de Trabajo mediante el “Formulario Mrl-Eval-01 – Modificado” actualizado en septiembre 2015, que únicamente permite la evaluación del jefe inmediato al subalterno, siendo limitante y hasta subjetivo, ya que la información podría ser sesgada por el estado de ánimo emocional en el que se encuentra en ese momento el evaluador y por el grado de amistad entre el evaluador y la persona evaluada, además, se considera muy generalizado, no se ajusta a la realidad institucional.

Esta situación no es diferente en el GAD Municipal de Azogues, institución que considera que se necesita contar con un modelo de evaluación de desempeño apropiado y ajustado a las necesidades institucionales, siendo urgente el desarrollo de una herramienta de evaluación que aporte principalmente al desarrollo de habilidades del Talento Humano, y a la coherencia entre el perfil del trabajador y del puesto desempeñado, ya que, el modelo de evaluación aplicado no constituye una herramienta adecuada generando malestar e inconformidad.

Hoy en día, la administración del talento humano requiere de atención y minuciosidad, por tal razón, la evaluación de desempeño por competencias debe ser integral, debe considerar el sentir de la persona evaluada y todo su entorno, pues se constituye un elemento esencial para medir el rendimiento global a fin de proporcionar motivación a cada persona en función de sus requerimientos, y así alcanzar un desarrollo óptimo de sus competencias. Además, la evaluación de desempeño debe ser considerada como generadora de oportunidades para expresar, para mejorar el clima laboral y, para optimizar el logro de los objetivos institucionales.

A partir de estos antecedentes contextuales y legales, el presente artículo, busca contribuir al mejoramiento de la satisfacción laboral de los funcionarios del GAD Municipal de Azogues sobre el sistema de evaluación del desempeño laboral por competencias, para lo cual, plantea, en primer lugar, identificar las fortalezas y debilidades detectadas en la aplicación y resultados de la evaluación de desempeño por competencias en el GAD de Azogues. En segundo lugar, determinar el nivel de satisfacción de los funcionarios del GAD de Azogues con la aplicación y los resultados obtenidos en la evaluación de desempeño efectuada y finalmente, plantear nuevas técnicas y estrategias orientadas al mejoramiento del sistema de evaluación de desempeño por competencias para la institución objeto de estudio.

En tal razón, el objetivo de investigación fue analizar la evaluación del desempeño por competencias en el Gobierno Autónomo Descentralizado Municipal de Azogues Período 2018.

 

Referencial Teórico

La evaluación del desempeño: Historia, conceptualización y enfoques

El primer dato histórico del proceso de evaluación del desempeño del talento humano data del siglo XVI, no obstante, a lo largo de la historia han existido varios sistemas de evaluación adaptados a cada época. Entre los procesos de evaluación resalta el método propuesto por Elton Mayo, en 1920, quien evidenció la importancia de las personas trabajadoras para las compañías, al mostrar que cuando las personas están comprometidas con la misma, mejora su desempeño y aumenta la producción. El autor recalca que las personas son parte fundamental para alcanzar el éxito deseado. Por tal razón, este método fue la base para implementar los sistemas de evaluación a partir de 1939 (Rivero-Remírez, 2019).

En la década 1920-1930, en Estados Unidos, surge el sistema de evaluación del desempeño que relaciona las políticas retributivas con el trabajo realizado por cada una de las personas trabajadoras, no obstante, este modelo ha ido quedando obsoleto a medida que avanza la sociedad. En las últimas décadas se habla de la evaluación del desempeño denominada 360º, considerada una herramienta de retroalimentación que se basa en la recolección de información del entorno del trabajador (jefe inmediato, supervisado, pares, clientes internos y proveedores) que permite tener una visión integral del desempeño, competencias, habilidades y comportamientos de las personas trabajadoras; insumo para la toma de decisiones dirigidas a mejorar el  desempeño y efectividad del servicio prestado en función de sus competencias (Rivero-Remírez, 2019).

Para hablar de la evaluación de desempeño es prioritario clarificar el concepto de desempeño humano, así éste es entendido como “la acción de cumplir, ejercer, ejecutar un compromiso, llámese este cargo, profesión u ocupación” (Rivero-Remírez, 2019). El desempeño vario entres las personas y situaciones en función de múltiples variables que lo condicionan, entre los que destaca: la relación valor de las recompensas versus esfuerzo individual, percepción de la relación costo/beneficio, la percepción del esfuerzo individual versus papel a desempeñar (Carrión, et al., 2019). Desde esta perspectiva, evaluar el desempeño constituye una técnica de gran importancia para la gestión talento humano que permite identificar problemas y potencialidades del talento humano que conforma la institución (Casallas, 2016).

Por otro lado, (Chiavenato, 2008) define a la evaluación del desempeño como “una valoración sistemática, de la actuación de cada persona en función de las actividades que desempeña, las metas y los resultados que debe alcanzar, las competencias que ofrece y su potencial de desarrollo” (p. 245). A partir de este concepto, la evaluación de desempeño se convierte en un elemento clave para medir el quehacer de las personas trabajadoras que permitan una gestión de mejora continua que perfeccione la coordinación, el desempeño de las funciones institucionales y el desarrollo del recurso humano.

En definitiva, según expresan autores como Urquijo & Bonilla (2008) citados en Casallas (2016) “la evaluación de desempeño es un proceso dinámico para determinar el mérito de una persona en la realización de las responsabilidades, funciones y actividades propias del cargo o puesto que ocupa…(Casallas, 2016). Así también, la evaluación de desempeño es considerada un “procedimiento estructural y sistemático que permite medir, evaluar e influir sobre los atributos, comportamientos y resultados laborales” (Taype, 2015) que bien planeados, coordinados y desarrollados, traen beneficios tanto a las personas evaluadas como al entorno en el cual se desarrollan, ya sea a corto, mediano o largo plazo (Chiavenato, 2008).

El sistema de evaluación del desempeño considera seis puntos esenciales, en el proceso de evaluación que responden al por qué, cuál cómo, quién, cuándo y, cómo evaluar. A decir de Chiavenato (2008), el eje central de la evaluación de desempeño es “el puesto que ocupa la persona o en las competencias que aporta a la institución” (p.46). Está última constituye el objeto de análisis de este estudio, y se caracteriza porque su objetivo primario es evaluar las competencias individuales y colectivas, Su objetivo final, es verificar si las competencias aplicadas por las personas en su trabajo están alineadas a la razón de ser de la institución, su eje central es la evaluación de competencias en función de la concreción de los fines de la institución u organización y su indicador primordial es contar personas cuyas competencias garantizan el éxito institucional y, además considera el rendimiento sobre la inversión, lo cual implica, competencias aplicables y aplicadas/costos de evaluación del desempeño (Chiavenato, 2008).

Figura 1. Cuadro comparativo de la evaluación del desempeño según en el puesto y sus competencias.

Fuente: Chiavenato (2008, p.247).

 

Importancia de la evaluación de desempeño, sus evaluadores y métodos

La principal razón de la evaluación es la retroalimentación tanto a la institución como a la persona trabajadora del desempeño a fin de conocer con claridad cómo realiza el trabajo y de ser necesario, implementar correcciones. A la vez, permite identificar el potencial de cada persona trabajadora, ofrece un juicio sistemático para la toma de decisiones respecto a incentivos, proporciona información de la percepción sobre el desempeño, actitudes y competencias de las personas trabajadoras (Chiavenato, 2008).

Además, facilita el conocimiento de las fortalezas y debilidades de las personas trabajadoras en sus labores cotidianas (desarrollo), promueve el desarrollo de las relaciones equitativas e igualitarias en el entorno laboral (relaciones), facilita el conocimiento del entorno y de sí mismo, permite identificar el potencial de desarrollo del talento humano, para la toma de decisiones (potencial de desarrollo) y finalmente, ofrece, a la gestión de talento humano o gerencial, información para orientar a las personas trabajadoras (Chiavenato, 2008).

Por lo dicho, la evaluación del desempeño proporciona beneficios a la institución y a las personas trabajadoras, siendo necesario que esta involucre objetivos y metas y la ejecución de las actividades, debe centrarse en el análisis objetivo y subjetivo del ejercicio del cargo y no únicamente en los hábitos personales, la evaluación debe ser aceptada por las dos partes, a fin que se percibida como una oportunidad para cambios positivos y no como una situación que recompensa o sanciona o como un proceso injusto y tedioso, debe ser considerada como una evaluación crítica y objetiva del desempeño que busca mejoras continuas, eficaces y eficientes, y no como un proceso más de llenar formularios (Ormaza, et al., 2019).

En síntesis, la evaluación de desempeño aporta a: toma de decisiones, al conocimiento del grado de satisfacción en relación con las actividades ejecutadas y alineadas con los objetivos institucionales, facilitando la retroalimentación de las actividades a fin de generar o fortalecer cambios, e identifica las necesidades del talento humano para aportar al éxito institucional. Es decir, es un proceso destinado a identificar y comunica a las personas colaboradoras, su desempeñando en el trabajo y sus resultados se constituyen en insumos a considerar para la elaboración de los planes de mejora, si fuese necesario.

En las evaluaciones tradicionales el proceso se centralizaba en el departamento de recursos humanos, estableciendo  reglas que no se ajustan a la realidad en la cual se desenvuelven las personas trabajadoras restando flexibilidad y libertad a las personas que participan en el proceso, haciendo de la evaluación un proceso burocrático, no obstante, esta situación está cambiado hacia un sistema de evaluación, en el cual, interviene el propio trabajador y, es su entorno el que proporciona información que realimenta su desempeño laboral (Chiavenato, 2008).

Por lo tanto, en la actualidad un proceso de evaluación integral implica, por un lado, una autoevaluación que permite a las personas trabajadoras identificar sus necesidades y debilidades personales para optimizar su trabajo, identificando debilidades y fortalezas y, a partir de ellas, generar cambios que conlleven a la mejora de sus resultados personales y, por otro lado, conlleva a que todas las personas involucradas en el entorno laboral de la persona evaluada aporten con información distinta, que aporte a la adaptación de la persona trabajadora a partir de diferentes solicitudes que toma de su entorno laboral. Se debe mencionar que la evaluación colectiva ha tenido excelentes resultados tanto personales como institucionales (Chiavenato, 2008).

Existe una serie de métodos tradicionales de evaluación de desempeño laboral, entre las que destacan: el método de escala gráfica, caracterizado porque evalúa el desempeño laboral por medio de factores con previa definición y graduación. Los de elección forzada, que evalúa segmentos de frases que se centran en comportamientos. El método de investigación de campo, considerado como el más completo, se lleva a cabo en cuatro momentos: entrevista inicial, entrevista de análisis complementario, planificación de las medidas y seguimiento posterior de los resultados. Se basa en principio de la responsabilidad de línea y la función de staff (Iturralde, 2011). El método de incidentes críticos, que considera las características extremas de desempeños de éxito o fracaso. Todos estos métodos en la actualidad son considerados burocráticos, rutinarios, repetitivos, tienden a homogeneizar y estandarizar a las personas trabajadoras (Chiavenato, 2008).

Los métodos señalados, consideran a la evaluación como un medio que permite mejorar el compartimiento del talento humano, de allí que, en la actualidad se cuenta con métodos de evaluación de desempeño creativos, innovadores y modernos que involucran la participación activa de las propias personas trabajadoras, entre ellos resalta la evaluación participativa por objetivos (EPPO), y la evaluación de 360°.

 

Evaluación de desempeño por competencias

Las instituciones y organizaciones deben enfrentar los retos actuales con el apoyo y compromisos del talento humano que la conforman, así también una eficiente práctica en el desempeño del talento humano que facilite una interacción dinámica entre el personal administrativo y las personas trabajadoras a fin de ejecutar con calidad las funciones cotidianas (Brazzolotto, 2012). Desde esta perspectiva, es fundamental incorporar un enfoque de gestión en la evaluación del desempeño por competencias, exigiendo  calidad y eficiencia, por lo tanto,  este tipo de evaluación puede ser considerada un modelo integral centrado en la calidad del trabajo, en el nivel de conocimientos, habilidades y destrezas para desempeñarse en cada puesto y, en la parte subjetiva (motivaciones y expectativas) de las personas trabajadoras (Rivero-Remírez, 2019), es decir, este modelo de evaluación, en la actualidad se ha convertido en un mecanismo para aportar al fortalecimiento institucional y el desarrollo personal, requisitos fundamentales para la consecución de los logros institucionales, pues permite una reflexión colectiva sobre la gestión de la institución y una reflexión personal sobre las competencias que los colaboradores aportan a la misma (García-Cabrero, et al., 2008).

Por tanto, las competencias son entendidas como la integración las destrezas, aptitudes, habilidades y conocimiento que le permiten ejercer una profesión, desarrollando capacidades para resolver las dificultades profesionales de forma flexible y autónoma y, de manera colaborativa en su entorno profesional e institucional (Boyatzis, et al., 2002), es decir, tener una actuación competente eficiente y efectiva (Briones, et al., 2018).

Para Schein (1982) citado en (Manjarrés, et al., 2013), las evaluaciones de desempeño basado en competencias son fundamentales para medir el nivel requerido para el puesto de trabajo, identificar y ponderar conductas, para la toma de decisiones respecto a promociones y remuneración y, facilitan la retroalimentación. Así mismo, este método proporciona información orientada a la acción, y aporta significativamente al desarrollo de las personas. En este sentido, la evaluación del desempeño tiene que estar alineada con la planificación estratégica de la institución (procesos organizacionales, objetivos e indicadores) y, en función de las competencias definidas para cada cargo.

La evaluación de desempeño por competencias, según considera dos tipos de competencias, en primer lugar, las competencias cardinales que deben poseer todos los integrantes de la organización y, las competencias específicas, que corresponden a aquellas requeridas por área y por funciones (Alles, 2005)

Autores como Spencer y Spencer citados en (Alles, 2005) identifican cinco competencias fundamentales a considerar en el proceso de evaluación de este tipo: 1) motivación, son intereses que una persona conscientemente desea, 2) características, hace referencia a competencias físicas y respuestas consientes a una situación,3) concepto propio, refiere a las actitudes, valores propios de una persona;4) conocimiento, información que posee sobre área específicas y, 5) habilidades, entendidas como la capacidad de desempeñar tareas.

Los autores antes mencionados hablan del “Modelo del iceberg” en donde se divide a las competencias en dos grupos las tangibles o superficiales y las intangibles o centrales, las primeras son de fácil detección y desarrollo como son las destrezas y conocimientos y, las segundas, son de difícil detección como el concepto de sí mismo, actitudes y valores (Alles, 2005).

La evaluación del desempeño, por lo tanto, es un sistema de evaluación continuo, que evalúa acciones presentes, las pasadas y futuras de manera objetiva. Entre sus objetivos destacan, el conocimiento de la realidad para en función de ella generar estrategias que aporten al desarrollo personal y profesional de las personas trabajadoras, a la mejora permanente de resultados institucional y, al aprovechamiento adecuado de los recursos humanos (Boyatzis, et al., 2002). A continuación, se presenta una representación gráfica del modelo de evaluación, en el cual, se identifica la competencia a evaluar, el puesto y la evaluación:

Figura 1. Evaluación de desempeño por competencias.

Fuente: Alles (2005).

Por otro lado, la evaluación del desempeño por competencia 360º propuesto por Alles (2005) plantea una evaluación circular que involucra los diferentes elementos que interactúan en el contexto en donde se desempeña cada persona. Facilita una evaluación profunda a nivel interno y externo, midiendo conocimiento, experiencia, habilidad, aptitud y actitudes, a fin de determinar el nivel de desempeño laboral. Se trata de una herramienta que aporta al desarrollo personal y profesional, identificando limitantes y potencialidades de las personas evaluadas. Por lo tanto, es una herramienta de evaluación integral que permite medir las competencias de las personas colaboradoras (Briones, et al., 2018).

Este método contempla la evaluación de la persona trabajadora mediante una metodología que involucra a todas las personas que tienen contacto con la persona evaluada. Los resultados permiten identificar la contribución de cada persona trabajadora con los objetivos planteados, el porcentaje de contribución a los indicadores de gestión deseados y, su aporte para tomar decisiones, específicamente, en cuanto a programas de capacitación o métodos de compensación (Cordero, et al., 2019).

Este modelo de evaluación es una de las formas más novedosas de valoración, está diseñada para medir el grado de satisfacción de las necesidades y expectativas, de los mandos superiores como de quienes reciben el servicio a nivel interno y externo (Alles, 2005). Los pasos para evaluar el desempeño, según Alles (2005) son tres, en primer lugar, se idéntica la definición del puesto, en donde la persona supervisora y la trabajadora conocen las responsabilidades y los criterios de desempeño del puesto. En segundo lugar, la evaluación en función del puesto, en base a una escala previamente establecida y, finalmente la retroalimentación, siendo quizá, este último paso, el más importante del proceso de evaluación, ya que posibilita encontrar consensos para mejoras, facilita la comunicación y se constituye en una oportunidad de expresión (Yauri-Santos, et al., 2020).

Como todo sistema de evaluación en el método de evaluación por competencias 360º presenta ventajas y desventajas, entre las primeras se distingue: su reconocimiento como un sistema amigable y confiable, que proporciona información integral y de calidad y, que permite la realimentación del entorno aportando al desarrollo personal, ya que facilita la definición de planes de capacitación con base a los resultados, además propicia el establecimiento de políticas más claras para la contratación de profesionales adecuados para el puesto de trabajo. Entre las desventajas, de este tipo de evaluación, se lo identifica como un sistema administrativamente complejo debido a la combinación de las evaluaciones, así también, en el proceso de realimentación se considera que podría intimidar a la persona evaluada y provocar resentimiento (Erazo & Narváez, 2020).

 

Modelo de evaluación del desempeño. Ministerio de Trabajo del Ecuador

En el Ecuador, los GAD´s Municipales, al ser instituciones públicas se rige a los lineamientos legales de la Ley Orgánica de Servicio Público LOSEP (2010) misma que proporciona parámetros para proponer un modelo de evaluación siendo de carácter obligatorio cumplirlos, sin limitarse a un modelo específico. (Armijos & Oyos, 2015). Esta ley sustenta la ejecución de la evaluación del desempeño.

Así mismo, el Ministerio del Trabajo propone un modelo de evaluación del desempeño por competencias, mediante un formulario denominado “FORMULARIO MRL-EVAL-01 – MODIFICADO” actualizado con fecha septiembre 2015. Este formulario contempla una sección de datos personales, una sección de evaluación de las actividades del puesto, que contempla indicadores de conocimiento (8%), de trabajo en equipo e iniciativa y liderazgo (16%), de gestión del puesto (60%), de competencias técnicas del puesto, competencias universales (8%), y evaluación del ciudadano. Evaluación realizada por el jefe inmediato.

En base a este marco conceptual y legal, es necesario que las instituciones apuesten por modelos de evaluación integrales que permitan la participación de las personas evaluadas y de todo su entorno, a fin de detectar debilidades y potencialidades de cada persona evaluada y, así planificar acciones que conlleven al mejoramiento del sistema de evaluación y, el nivel de satisfacción del modelo de evaluación (Lema, et al., 2019).

 

MÉTODO

El presente estudio se realizó desde una metodología descriptiva con diseño no experimental, sin la manipulación intencional de variables, sino observando el fenómeno en su contexto natural para analizarlo, sistematizarlo y generar conclusiones.  

La unidad de observación son los funcionarios públicos que fueron evaluados en el año 2018, último año de evaluación que se registra en el Gobierno Autónomo Descentralizado Municipal de Azogues. La población de estudio son 274 funcionarios públicos evaluados en el año 2018. No obstante, dada la situación de emergencia sanitaria que vive el país y la dificulta de llegar a toda la población evaluada se decide aplicar un muestreo no probabilístico por conveniencia, no aleatorio, obteniendo una muestra de 168 funcionarios públicos municipales.

En cuanto a las técnicas, se utilizó la encuesta, como herramienta para el levantamiento de la información, para poder direccionar y analizar los datos obtenidos; para lo consiguiente se estructuró un cuestionario como instrumento investigativo a partir de la matriz de operativización del marco teórico, estableciendo indicadores y, a partir de ellos, se elaboró las preguntas.

El cuestionario, mismo que fue estructurado en cuatro secciones: 1. datos generales, 2. variables de identificación de debilidades y fortalezas del último proceso de evaluación que se realizó en le GAD municipal de Azogues, 3. variables de satisfacción de funcionarios con respecto a la evaluación de desempeño por competencias, 4. variables de identificación de ejes para establecer la  propuesta de evaluación que responda a las necesidades de la población en estudio y aporte al mejoramiento del sistema de evaluación en el GAD. Se utilizó ítems en escala Likert. Dada la situación de pandemia COVID-19, se aplicó la encuesta vía online, utilizando la herramienta tecnológica Google Forms. Los datos obtenidos fueron procesados mediante utilitarios de Microsoft Excel, analizando para el análisis técnica de estadística descriptiva.

 

 

RESULTADOS

Del análisis de los resultados obtenidos se desprende que, la población encuestada en su mayoría son hombres 51% y las mujeres el 49%, con un nivel de educación mayoritario del 57% de Educación superior, el 33% Educación secundaria, 9% Posgrado, el 1% Educación técnica. Pertenecientes a la Dirección de Movilidad (26%), Acción Social Municipal (25%), Dirección Financiera (10%), Dirección de Planificación (7%), Dirección Administrativa (5%), Avalúos y catastros, Dirección de Educación y Cultura, Dirección de Talento Humano  con el 4% respectivamente, de igual manera, personal de Alcaldía , Dirección de Control Urbano, Dirección de Desarrollo Comunitario, Dirección de Gestión Ambiental, Dirección de Obras Públicas , Procuraduría Síndica  con representación del  2%,  en tanto que Comunicación Social, Dirección de Vigilancia y Seguridad y Gestión del Patrimonio Cultural cuentan con una representación del 1%.

En cuanto a las fortalezas y limitaciones en la aplicación y resultados de la evaluación de desempeño por competencias en el GAD de Azogues, el mayor porcentaje de las personas encuestas  (82%) considera que la principal limitación es “la escasa participación de las personas que conforman el entorno de la persona evaluada”, seguido del 78%, para quienes otro limitante principal es el “elevado grado de subjetividad por parte del evaluador (jefe inmediato), 76% considera que la evaluación implementada  “no contempla beneficios en función de resultados”. Se debe indicar que para el 73% de encuestados el hecho de que “no existe una retroalimentación integral de sus resultados” no constituye limitante alguno.

Con respecto a las fortalezas, las personas encuestadas identifican entre las principales el “aporte al rendimiento individual” (77%), a la “generación de servicios de calidad para la ciudadanía” (76%) y, a “información relevante para la toma de decisiones institucionales (75%). Mientras que consideran que el “aporte al rendimiento institucional” y su “contribución con información sobre la gestión del trabajo del talento humano” no son factores que fortalecen la evaluación.

En relación al nivel de satisfacción nivel de los funcionarios del GAD de Azogues con la aplicación y los resultados obtenidos en la evaluación de desempeño efectuada el promedio general de satisfacción es de 2,40 que corresponde a “insatisfacción”. En la tabla 1 se puede observar que la mayor parte de encuestados expresan su insatisfacción con respecto al proceso de aplicación y los resultados de la evaluación, observándose los mayores porcentajes en lo que se refiere a  “valoración de necesidades y expectativas del talento humano en función de los resultados (72%)”, retroalimentación de resultados, Implementación de planes de mejora  en función de los resultados, aporte a la eficiencia y, eficacia en la consecución de objetivos y metas institucionales con el 71% respectivamente. (Ver tabla 1)

Tabla 1.

Satisfacción de evaluación de desempeño y resultados. Año 2018.

 

Indicadores

Muy insatisfecho

Insatisfecho

Indiferente

Satisfecho

Muy satisfecho

Organización y aplicación de la evaluación de desempeño

4%

71%

7%

10%

8%

 

Comunicación sobre el proceso de evaluación

32%

44%

7%

11%

6%

 

Adecuación y eficiencia en la recopilación de datos

7%

44%

33%

9%

7%

 

Retroalimentación de resultados

8%

71%

10%

9%

2%

 

Implementación de planes de mejora en función de los resultados

9%

71%

7%

9%

5%

 

Valoración de necesidades y expectativas del talento humano en función de los resultados

6%

72%

8%

13%

2%

 

Planes de incentivos según resultados

24%

46%

17%

8%

5%

 

Estado emocional que le genera la evaluación (estabilidad emocional)

2%

68%

11%

4%

14%

 

Aporta a la imagen que tiene usted de si mismo (autoestima)

19%

52%

10%

5%

14%

 

Grado de implicación con las tareas asignadas (responsabilidad)

8%

60%

12%

5%

15%

 

Motivación para el desarrollo de las funciones laborales (vitalidad)

4%

45%

35%

8%

9%

 

Conducta laboral en cuanto a metas y objetivos de su puesto de trabajo.

7%

65%

9%

5%

14%

 

Aporte a la eficiencia y eficacia en la consecución de objetivos y metas institucionales

4%

71%

6%

5%

14%

 

Mejora de la calidad de servicios a la ciudadanía

32%

42%

7%

7%

13%

 

Mejora el clima laboral

10%

42%

32%

5%

13%

 

[Mejora en la selección de talento humano en función de los perfiles requeridos para el cargo

31%

43%

8%

4%

13%

 

 

Fuente: Elaboración propia.

 

De la indagación respecto a las técnicas y estrategias a considerar para el mejoramiento del sistema de evaluación de desempeño por competencias del GAD Municipal de Azogues, los resultados muestran que siempre se debe principalmente “promover y mejorar relaciones interpersonales” (45%), “mejorar el clima laboral” (40%), “desarrollo personal y profesional de los servidores público” (29%).

 

PROPUESTA

Considerando los resultados obtenidos de la investigación se plantea un modelo de evaluación de desempeño por competencias integral, que involucre la autoevaluación, la evaluación interna y externa, a fin de superar los limitantes identificados, potenciar las fortaleces y mejorar el sistema de evaluación del GAD Municipal. Con base a los postulados de (Alles, 2005) se sugiere, en primer lugar, definir y socializar las actividades y responsabilidad del cargo, planificar participativamente el proceso de evaluación, ejecutar el proceso de evaluación, socializar los resultados y proponer plan de mejora constante.

 

Figura 2. Esquema de propuesta de evaluación 360º.

Fuente: Elaboración propia.

 

Definir y socializar las actividades y responsabilidades del cargo: A fin de garantizar un óptimo desempeño del capital humano en sus puestos de trabajo y generar una estructura organizacional más sólida, el GAD Municipal de Azogues debe socializar el manual de funciones y competencias, dando a conocer de manera concreta las principales tareas, funciones y responsabilidad de cada cargo ocupando. Para el efecto la presente propuesta plantea elaborar material comunicacional práctico a ser entregado a cada funcionario con información clave del cargo que desempeña. A continuación, se presenta una matriz con variables indispensables para la elaboración de lo propuesto:

 

 

 

Tabla 2.

 Matriz de datos para la socialización de los puestos de trabajo.

 

Descriptivos del puesto de trabajo

Datos generales del puesto

Puesto de trabajo:

Área a la que pertenece:

Dirección/coordinación/área:

Jornada de trabajo:

Puestos con los que se relaciona:

Síntesis del puesto:

Actividades del puesto:

Principales

Periódicas

Ocasionales

Competencias para el puesto:

 Cardinales (competencias generales para el cumplimiento de los objetivos institucionales)

Específicas (competencias específicas para el desempeño en cada puesto)

Requisitos del puesto:

Nivel de educación básico requerido:

 

Capacitación complementaria:

 

Tiempo de experiencia:

 

Tipo de experiencia:

 

 

Fuente: Elaboración propia.

 

Planificación participativa de la evaluación: Es importante planificar el proceso de evaluación con la participación, tanto de representantes de las personas evaluados como de las personas evaluadores y autoridades, a fin de consensuar acuerdos y tomar decisiones para una eficiente implementación de la evaluación. Para ello se propone contar con una guía de planificación que especifique paso a paso las acciones a realizar y las responsabilidades de cada sector, a fin de garantizar un eficiente y efectiva evaluación. La tabla 3 detalla los pasos a considerar para la planificación.

 

 

 

 

Tabla 3

Guía de planificación participativa del proceso de evaluación.

 

 

Paso a paso

1.

Análisis de la situación: identificación de los principales fortalezas y debilidades

1.Fortalezas
2.Debilidades

2.

Identificación alternativas y definición de actividades a realizar

Actividades en general

3.

Priorización de las actividades:

Principales actividades a realizar

4.

Plan de acción: actividad específica.

1. Actividad
2. Responsable
3. Tiempo
4. Recursos

5.

Monitoreo y seguimiento

1.Indicadores para el monitoreo
2. Responsable
3. Recursos

Fuente: Elaboración propia.

 

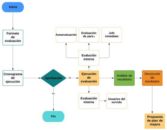
Ejecución de la evaluación: Refiere al proceso para la implementación de la evaluación. Posterior a la planificación es necesario establecer la ruta para la ejecución de la evaluación, partiendo de la elaboración del formato de la evaluación, establecimiento de cronogramas, autorizaciones. La evaluación, en si mismo, comprende un proceso interno en el cual interactúan el evaluador con el evaluado, los pares del evaluado y el jefe inmediato. El proceso externo involucra la participación personas usuarias externas. Una vez obtenidos los datos se procede a su análisis y posterior devolución de los resultados a las personas evaluadas y a la elaboración de la propuesta del plan de mejoras.

Figura 3. Flujograma del proceso de evaluación.

Fuente: Elaboración propia.

 

Diseño e implementación de plan de mejora: Una vez realizada la evaluación es fundamental devolver los resultados a las personas evaluadas y, a la vez elaborar e implementar un plan de mejoras en función de los resultados considerando las necesidades según puestos de trabajo. Para ello, se debe contar con una herramienta que permita identificar, proponer e implementar acciones necesarias a emprender para dar respuesta a las necesidades requeridas con base a los resultados de la evaluación y, establecer un proceso de seguimiento y monitoreo para garantizar el cumplimiento de las misma. A continuación, se propone una matriz con ítems básicos a considerar:

Plan de mejora según puesto de trabajo

Situación actual

Formulación de acciones

Ejecución de acciones

Seguimiento y monitoreo

Responsable

Medios de verificación

 

 

 

 

 

 

 

 

 

 

 

 

 

 

 

 

 

 

 

 

 

 

 

 

 

Figura 4. Matriz para implementación del plan de mejora continua.

Fuente: Elaboración propia.

 

La implementación de las estrategias sugeridas sin duda contribuirá al mejoramiento de la satisfacción laboral de los funcionarios del GAD Municipal de Azogues sobre el sistema de evaluación del desempeño laboral por competencias, ya que, al planificar y ejecutar el proceso de manera participativa se sentirán aparte del mismo y hará de la evaluación un proceso que aporte al desarrollo personal, profesional e institucional.

 

DISCUSIÓN

Los resultados de esta investigación evidencian que el proceso de evaluación implementado por GAD Municipal de Azogues, tiene un alto grado de subjetividad, participación limitada y no contempla beneficios para los personas evaluadas con base a los resultados, datos que concuerdan en el estudio realizado por Amendaño y Beltrán (2014) en donde demuestran que las personas evaluadas no tiene recompensas en función de los resultados, situación que les genera desmotivación, lo que influye en el cumplimiento de objetivos institucionales (Amendaño & Beltrán, 2014).

 

Por otro lado, esta investigación muestra un alto porcentaje de insatisfacción en el proceso de aplicación y en los resultados de la evaluación, ya que las persona evaluadas consideran que no son valoradas sus necesidades y expectativas, situación contraria sucede, como lo muestra el estudio realizado por Lejarreta (2018), con las instituciones que implementan una evaluación integral en donde las personas consideran a la evaluación 360º un aporte a su desarrollo personal, en este caso, de docentes, que sin lugar a duda repercute en la optimización del aprendizaje en los estudiantes (Lejarreta, 2018).

CONCLUSIONES

Dados los resultados que anteceden se concluye que el GAD Municipal de Azogues no cuenta con un modelo de evaluación de desempeño por competencias integral que aporte al desarrollo de las personas colaboradoras como a la consecución de los objetivos siendo necesario implementar un modelo de evaluación de desempeño por competencias 360º por su carácter holístico.

Además, a fin de disminuir el alto nivel de insatisfacción del proceso de aplicación, de los resultados de la evaluación y dar respuesta a las necesidades y expectativas de las personas colaboradoras, se propone como parte final del proceso de evaluación, elaborar un plan de mejora continua, que redundará en beneficio tanto de las personas colaboradoras como de la misma institución.

 

REFERENCIAS CONSULTADAS

 

Alles, M. (2005). Desempeño por competencias. Evaluación 360º [Performance by competencies. 360º Evaluation]. México. Ediciones Granica.

 

Amendaño, G., & Beltrán, R. (2014). la evaluación del desempeño y su incidencia en el rendimiento laboral de los servidores administrativos del GAd Municpal del cantón Narajinto. Milagro. https://n9.cl/ac4gb

 

Armijos, E., & Oyos, M. (2015). Análisis de los sistemas de evalución de desempeño labora en los Gobiernos Autónomos descentralizados de la provincia Azuay. Propuests de un modelo de evaluacion de desempeño para el personal administrativo del cantón Guachapala, periodo 2015. https://n9.cl/uhe3l

 

Boyatzis, R., Stubbs, E., & Taylor, S. (2002). Learning Cognitive and Emotional Intelligence Competencies Through Graduate Management Education. Academy of Management Learning and Education, 1(2), 150-162. https://psycnet.apa.org/doi/10.5465/AMLE.2002.8509345

 

Brazzolotto, S. (2012). Aplicación de la evaluación de desempeño por competencias a las organizaciones. https://n9.cl/w26u 

 

Briones, M., Peñafiel, J., & Vera, R. (2018). El Sistema de evaluación de desempeño como instrumento fortalecedor de los empelados de los Municipios de la provincia del Manabí. Revista San Gregorio, 22, 60-69.

 

Carrión, E. A., Erazo, J. C., Narváez, C. I., & Trelles, D. F. (2019). La lógica difusa como herramienta para la evaluación del desempeño de los servidores públicos. CIENCIAMATRIA5(1), 215-244. https://doi.org/10.35381/cm.v5i1.265

 

Casallas, D. (2016). Aplicación de la evaluación de desempeño 360º como herramienta para alcanzar el éxito profesional del recurso humano en las empresas [Application of the 360º performance evaluation as a tool to achieve the professional success of human resources in companies]. Bogotá, Colombia. https://n9.cl/z2g0r

 

Chiavenato, I. (2008). Gestión del talento humano [Human talent management]. México, México: McGRAW-Hill/Interamericana Editores, S.A. de C.V.

 

Cordero, J., Narváez, C., & Erazo, J. (2019). La evaluación por competencias: una herramienta para determinar la productividad del talento humano. 593 Digital Publisher CEIT4(3-1), 76-96.

 

Erazo, J. C., & Narváez, C. I. (2020). La gestión del capital intelectual y su impacto en la efectividad organizacional de la industria de cuero y calzado en la Provincia de Tungurahua - Ecuador [The management of intellectual capital and its impact on the ]. Revista Espacios, 41(21), 254-271. Recuperado de https://n9.cl/52li.

 

García-Cabrero, B., Loredo-Enríquez, J., Luna-Serrano, E., & Rueda-Beltrán, M. (2008). Modelo de Evaluación de Competencias Docentes para la Educación Media y Superior. Revista Iberoamericana De Evaluación Educativa1(3e).

 

Iturralde, J. (2011). La evaluación del desempeño laboral y su incidencia en los resultados del rendimiento de los trabajadores de la Cooperativa de ahorro y crédito Oscus Ltda. de la Ciudad de Smbato en el año 2010. https://n9.cl/myj98

 

Lejarreta, I. (2018). Evaluación 360º del trabajo cooperativo. Logroño. https://n9.cl/4mahlq

 

Lema, P., Erazo, J., & Narváez, C. (2019). El talento humano, factor clave para la gestión organizacional en Instituciones de intermediación financiera. Revista Arbitrada Interdisciplinaria Koinonía, 4(1), 349-375. doi:http://dx.doi.org/10.35381/r.k.v4i1.461

 

Manjarrés, A., Castell, R., & Luna, C. (2013). Modelo de Evaluación del Desempeño basado en competencias. Ingeniare, (15), 11-29. https://doi.org/10.18041/1909-2458/ingeniare.15.598

 

Ministerio de Trabajo. (2015). Acuerdos. Mdt-2018-0041 Expídase La Norma Técnica Del Subsistema De Evaluación Del Desempeño. https://n9.cl/9q4d

 

Ormaza, S., Erazo, J., Narváez, C., & Ormaza, J. (2019). Modelo de puesto de trabajo por competencias para el Gobierno Autónomo Descentralizado (GAD) del cantón Déleg, Cañar - Ecuador. Visionario Digital3(2.2), 192-215. https://doi.org/10.33262/visionariodigital.v3i2.2.631

 

Presidencia de la República del Ecuador. (2010). Ley Orgánica de Servicio Público, LOSEP. https://n9.cl/85zgn

 

Rivero-Remírez, Y. (2019). Evaluación del desempeño: tendencias actuales[Performance evaluation: current trends]. Revista Archivo Médico de Camagüey23(2), 159-164. 

 

Taype, M. (2015). Definición y objetivos de la Evaluación del Desempeño [Definition and objectives of the Performance Evaluation]. https://n9.cl/6ahzm

 

Yauri-Santos, G., Erazo-Álvarez, J., Narváez-Zurita, C., & Paulina Moreno, V. (2020). Plan de responsabilidad social empresarial para el sector inmobiliario. Revista Arbitrada Interdisciplinaria Koinonía, 5(10), 397-426.

 

 

 

 

©2021 por los autores.  Este artículo es de acceso abierto y distribuido según los términos y condiciones de la licencia Creative Commons Atribución-NoComercial-CompartirIgual 4.0 Internacional (CC BY-NC-SA 4.0) (https://creativecommons.org/licenses/by-nc-sa/4.0/).