DOI 10.35381/cm.v8i15.822

 

Perfeccionamiento de la contratación de personal calificado en gobiernos autónomos provinciales de la Amazonía ecuatoriana

 

Improvement of the hiring of qualified personnel in autonomous provincial governments of the ecuadorian amazon

 

 

 

Sabrina Luz María Carrera-Villa

pg.sabrinalcv36@uniandes.edu.ec

Universidad Regional Autónoma de los Andes, Ambato, Tungurahua

Ecuador

https://orcid.org/0000-0002-7533-887X

 

Ariel José Romero-Fernández

dir.investigacion@uniandes.edu.ec

Universidad Regional Autónoma de los Andes, Ambato, Tungurahua

Ecuador

https://orcid.org/0000-0002-1464-2587

 

Christian Mendieta-Larreategui

pgdocentecml@uniandes.edu.ec

Universidad Regional Autónoma de los Andes, Ambato, Tungurahua

Ecuador

https://orcid.org/0000-0002-1575-1101

 

 

 

 

Recibido: 01 de marzo 2022

Revisado: 10 de abril 2022

Aprobado: 15 de junio 2022

Publicado: 01 de julio 2022

 

 

 

 

RESUMEN

La investigación se realizó con la finalidad de proponer un modelo de contratación de personal calificado para la Mancomunidad de Gobiernos Autónomos Provinciales de la Amazonía Ecuatoriana – CONGA. De tipo descriptiva. Entre las principales deficiencias encontramos la manipulación en la selección del personal, haciendo que los procesos a desarrollarse se estanquen y no se cumplan los objetivos en las áreas específicas con eficiencia y eficacia, además no se utiliza técnicas de verificación para la contratación y las aptitudes del candidato no son consideradas al momento de la selección. Una vez que se han identificado los problemas se propone establecer un diagrama de procesos para el perfeccionamiento de contratación de personal calificado en la Mancomunidad de Gobiernos Autónomos Provinciales de la Amazonía Ecuatoriana – CONGA.

 

Descriptores: Organización del trabajo; gestión del personal; contratación. (Tesauro UNESCO).

 

 

 

 

ABSTRACT

The research was carried out with the purpose of proposing a model for hiring qualified personnel for the Commonwealth of Autonomous Provincial Governments of the Ecuadorian Amazon - CONGA. It was descriptive. Among the main deficiencies we find the manipulation in the selection of personnel, causing the processes to be developed to stagnate and not meet the objectives in specific areas with efficiency and effectiveness, in addition verification techniques are not used for recruitment and the candidate's skills are not considered at the time of selection. Once the problems have been identified, it is proposed to establish a process diagram for the improvement of the hiring of qualified personnel in the Commonwealth of Autonomous Provincial Governments of the Ecuadorian Amazon - CONGA.

 

Descriptors: Work organization; personnel management; recruitment. (UNESCO Thesaurus).

 

 

 

 

INTRODUCCIÓN

La importancia del perfeccionamiento de la contratación de personal calificado en la Mancomunidad de Gobiernos Autónomos Provinciales de la Amazonía Ecuatoriana – CONGA”, es indispensable debido a que ayuda a mejorar la administración del talento humano de la institución, siendo así que la mayor parte de personal no conoce normas, reglas de cómo prestar un servicio eficiente y oportuno a los usuarios tanto internos como externos (Sarauz, 2019); por lo tanto, se debe tomar muy en cuenta al elegir y contratar el personal, esto inicia a partir del momento en que el candidato se presenta a la entrevista y finaliza cuando se ha elegido a la persona adecuada, y esto ayudará a alcanzar las metas de la institución (Agudelo et al. 2016).

En este sentido, las empresas públicas y privadas sufren cambios debido a la globalización, esto incita a que todo el personal debe estar capacitado (Romero & Álvarez, 2015), de manera que quien se encuentre al frente de la institución contrate el personal idóneo teniendo en cuenta las aptitudes, conocimientos, habilidades y experiencias, de manera que sintiéndose parte de esta ayuden al cumplimiento de sus objetivos (Pico, 2016).

Al momento de contratar el personal se debe considerar también la seguridad laboral y el compromiso que este tendrá en incluirse en los objetivos de la institución (Bohle et al. 2018). A fines del siglo XX, la selección de personal va de acuerdo con lo que cada empleado aporta a la institución desde su sentido de pertenencia a la misma, sus criterios y perspectivas, esto hace que cada uno sea valioso por sus cualidades (Riveroa & Dabosb, 2017).

La tecnología y la revolución digital hoy en día representan un papel importante para la selección del personal, de esta manera ya no se la realiza de modo manual, sino que optimizará tiempo y evita selección por afinidad (Castro et al. 2016); por consiguiente, la anomalía de la corrupción tanto como los sobornos y pagos por puestos de trabajo son notorios y poderosos, haciendo de esto en las instituciones públicas un acto común, corriente e incluso rutinario en donde nadie puede opinar debido a que tan solo quiere conservar su lugar de trabajo (Arellana, 2018), en complemento, (Zazueta et al. 2018), manifiestan que todo trabajador debe estar dotado de valores que aporten al crecimiento de la empresa.

En Ecuador para la contratación del personal en sectores públicos se da mayor importancia en el cumplir con las leyes, normas y reglamentos puestos por el estado y ni siquiera se toma en cuenta los niveles de satisfacción del cliente externo, esta inconformidad del cliente hace que se sienta insatisfecho y da origen a que se incumpla los objetivos de la institución (Chicaiza et al. 2018).

En complemento, (Alonso et al. 2015), asegura que el emplear métodos de análisis psicométricos ayuda a elegir el personal correcto para la institución, asegurando que este es eficaz y confiable para el cumplimiento de los objetivos de la institución. Por lo tanto; implementar estrategias para seleccionar el personal es una decisión magníficamente acertada, haciendo de esto, que se contrate a la persona idónea para el puesto, siendo esta quien se ajuste a las necesidades de la institución y así se deja de invertir dinero en los mismos procesos de siempre, asegura que las pruebas psicométricas y las entrevistas no son creíbles y prudenciales (Ruvalcaba & Vermonden, 2015)

En este sentido; la selección del personal es un conjunto de pasos realizados a través de métodos eficientes que ayudan a elegir a la persona idónea para ocupar un puesto determinado (Flores et al. 2019), la misma que se enmarcará en ayudar a cumplir los objetivos de la empresa o institución (Fernández et al. 2015); por consiguiente, dar relevancia a la selección del personal hace que se cumpla con los objetivos de la institución o empresa, cada persona se identifica y hace suyo los mismos, da una atención eficiente y eficaz, esto distingue y lo pone en el éxito tanto al personal como a la institución, esta calidad de atención está vinculada a los valores que la empresa inyecta a sus empleados, tales como la justicia, el respeto y la equidad (Díaz, 2016)

En consideración; la selección del personal está influenciada por rasgos de la belleza, y no por aspectos del conocimiento, no se toma en cuenta experiencias sino lo atractivo, o simpático que puede ser la persona, dejándose llevar por la tradicional creencia de que lo bello y hermoso es lo bueno y muchas veces no se da la oportunidad a quien pudiere desempeñarse de manera eficiente en el puesto que se lo asignó erróneamente (Solano, 2017).

En relación con lo anterior; el ingreso a un puesto público se realizará bajo los preceptos de justicia, transparencia y sin discriminación alguna. La calificación en los concursos de méritos y oposición debe hacerse con parámetros objetivos, y en ningún caso, las autoridades nominadoras podrán intervenir de manera directa, subjetiva o hacer uso de mecanismos discrecionales” (Ley Orgánica de Servicio Público, LOSEP), en complemento; (Reinoso & Fernández, 2019), reafirman que cada persona debe conocer y dominar su puesto de trabajo para cumplir con los objetivos de la empresa, y más aún si la meta está enfocada a un desarrollo local.

El objetivo de la presente investigación es proponer un modelo para la mejora del proceso de contratación a personal calificado en la mancomunidad de Gobiernos Provinciales de la Amazonía Ecuatoriana – CONGA.

 

MÉTODO

La presente investigación es una combinación de elementos cualitativos y cuantitativos, ya que estará centrada en proponer un modelo para contratar personal calificado, según la finalidad es aplicada porque está encaminada a resolver la problemática de mi empresa como es la contratación de personal calificado en la Mancomunidad de Gobiernos Autónomos Provinciales de la Amazonía Ecuatoriana - CONGA”, esto ayudará a que tanto la atención a los usuarios internos y externos sean eficientes y oportunos y agilitará los procesos; y según el alcance es descriptiva porque la realidad con la que cuenta actualmente la institución, hace que sea una institución ineficiente y poco profesional debido a que el personal no tiene conocimiento del puesto que ocupa.

Las unidades de estudio fueron 25 funcionarios de la Mancomunidad de Gobiernos Autónomos Provinciales de la Amazonía Ecuatoriana – CONGA. Como la población es menor a 100 elementos, se trabajó con todo el universo. También se realizó una entrevista a los 20 funcionarios con la finalidad de conocer si se selecciona o no al personal de manera correcta tomando en cuenta el perfil y los requisitos que establece la institución.

 

RESULTADOS

La presente investigación se realizó en la Mancomunidad de Gobiernos Autónomos Provinciales de la Amazonía Ecuatoriana – CONGA, en el que se tuvo en cuenta que, al momento de realizar la contratación de personal calificado, existen falencias, y esto da como consecuencia la pésima atención que se brinda a los usuarios tanto internos como externos.

La Mancomunidad de Gobiernos Autónomos Provinciales de la Amazonía Ecuatoriana – CONGA, está ubicada en la Provincia de Pastaza, Cantón Pastaza, ciudad Puyo, en las calles General Villamil entre Lucindo Ortega y Luis Arias Guerra, con apenas 5 años de existencia, cuya finalidad es fortalecer la gestión de los Gobiernos Autónomos Provinciales para el desarrollo sustentable y sostenible de las provincias Amazónicas del Ecuador; mejorar la gestión de sus competencias y favorecer sus procesos de integración; procurando la articulación; conservación y desarrollo socio político, cultural, ambiental, económico del territorio y la población que la conforma.

Está integrada por las seis Provincias Amazónicas, representadas por los Prefectos de turno, 5 administrativos y 20 empleados de las Áreas de Gestión Ambiental, Fomento Productivo, Comunicación, Planificación, Obras Públicas, Jurídico y Financiero, dando un total de 25 funcionarios, los mismos que han alcanzado la Aprobación de la Ley Orgánica para la Planificación Integral de la Circunscripción Territorial Especial Amazónica – LOPICTEA, ejecutar Proyectos en el marco de cooperación nacional e internacional, vincular los Proyectos de Gestión Integral de Cadenas Productivas, efectivizar inventarios de pasivos ambientales de las provincias que integran la Mancomunidad, entre otros.

De conformidad con lo previsto en el artículo 285 del Código Orgánico de Organización Territorial, Autonomía y Descentralización, COOTAD, los Gobiernos Autónomos Descentralizados Provinciales, pueden formar Mancomunidades entre sí.

Para describir la situación actual de la institución con respecto a la contratación de personal calificado en la Mancomunidad de Gobiernos Autónomos Provinciales de la Amazonía Ecuatoriana – CONGA, se aplicó la encuesta a los cinco directores Departamentales, cuyos resultados son los siguientes:

 

Tabla 1.

Procesos de selección y cumplimiento de objetivos.

 

Parámetro

Frecuencia

Porcentaje

NUNCA

1

20%

A VECES

3

60%

SIEMPRE

1

20%

Total

5

100%

 

Tanto la selección de personal como el cumplimiento de objetivos se basa en un sesenta por ciento, considerando algunos criterios de directores y autoridad.

 

 

 

Tabla 2.

Análisis de situación interna y externa.

 

Parámetro

Frecuencia

Porcentaje

NUNCA

3

60%

A VECES

1

20%

SIEMPRE

1

20%

Total

5

100%

 

La mayor parte cuando se selecciona el personal no se analiza situaciones internas y externas, se inclina por compromisos y no se utiliza técnicas de verificación.

 

Tabla 3.

Medios de comunicación a la contratación.

 

Parámetro

Frecuencia

Porcentaje

NUNCA

3

60%

A VECES

2

40%

Total

5

100%

 

Los medios de comunicación no juegan un papel protagónico, en si la institución convoca por sus propios medios.

 

Tabla 4.

Experiencias, estudios y diplomas para descartar candidatos.

 

Parámetro

Frecuencia

Porcentaje

NUNCA

1

20%

A VECES

3

60%

SIEMPRE

1

20%

Total

5

100%

 

Los estudios, títulos o diplomas son valederos para la selección del personal, sí se toma en cuenta la disponibilidad de recursos.

 

Tabla 5.

Modelo de comprobación.

 

Parámetro

Frecuencia

Porcentaje

NUNCA

2

40%

A VECES

2

40%

SIEMPRE

1

20%

Total

5

100%

 

Una vez seleccionado el candidato a ocupar la plaza de trabajo, y dependiendo algunos factores internos se realiza una comprobación de su rendimiento.

 

Tabla 6.  

Autoridad máxima

 

Parámetro

Frecuencia

Porcentaje

NUNCA

1

20%

SIEMPRE

4

80%

Total

5

100%

 

En la mayoría de las veces luego de realizado una preselección del candidato o candidata a ocupar ese puesto, se pone a consideración de la autoridad.

 

 

 

 

 

Tabla 7.  

Participación de departamentos involucrados.

 

Parámetro

Frecuencia

Porcentaje

NUNCA

2

40%

A VECES

1

20%

SIEMPRE

2

40%

Total

5

100%

 

No siempre se pide la aprobación del director o responsable departamental para la asignación o contratación de un trabajador para el puesto.

 

Tabla 8.

Aptitudes del candidato.

 

Parámetro

Frecuencia

Porcentaje

NUNCA

3

60%

A VECES

1

20%

SIEMPRE

1

20%

Total

5

100%

 

No se toma en cuenta debido a compromisos políticos de la autoridad.

 

Por otra parte, en los resultados de la entrevista a los veinte funcionarios se menciona lo siguiente:

Con respecto al personal idóneo, la mayor parte de los funcionarios responden que el personal no posee la suficiente capacidad y experiencia, no se facilita la información al momento de seleccionar el personal debido a que son direccionados de acuerdo con conveniencias. En cuanto a si son aptos o no para el puesto, responden que cuentan con la experiencia necesaria, todo el personal está dispuesto a laborar fuera del horario establecido siempre y cuando la institución lo requiera y esto ayude a cumplir las metas, los cargos que han desempeñado son de nivel bajo, puesto que no han tenido la oportunidad de ocupar un puesto de mayor jerarquía, en lo que se refiere a las causas que provocan una mala atención al usuario interno y externo manifiestan: la falta de comunicación, falta de compromiso y conformismo, dando así una mala atención y generando inconformidad en los usuarios, acotan que el trabajar en equipo ayuda a analizar, hacer consensos, tomar decisiones y agilita el desarrollo de una actividad buscando llevar adelante el trabajo con los mejores resultados, resaltan que la eficiencia y eficacia debe ser lo primordial en la institución para  cumplir las metas establecidas.

Para el desarrollo de la propuesta se considera los resultados de la encuesta y la entrevista, y se evidencia claramente que no existen parámetros y un sistema de procesos de tal forma que permita que la selección del personal requerido por la institución sea el más idóneo posible, en lo referente a considerar cualidades personales, capacitación, experiencia y títulos profesionales, con una selección que garantice de forma transparente la elección de la persona a ocupar un cargo.

 

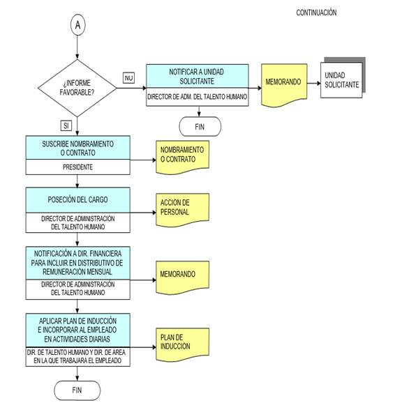
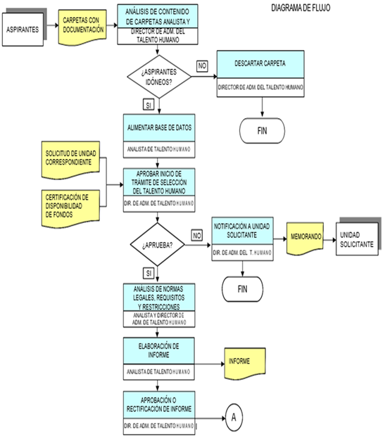
En base a lo mencionado anteriormente se plantea el siguiente diagrama de procesos como lo indica la figura 1, para realizar la contratación del personal.

 

 

Diagrama

Descripción generada automáticamente

 

 

 

 

Interfaz de usuario gráfica, Aplicación, Tabla, Word

Descripción generada automáticamente

Figura 1. Funcionalidad para la selección del personal.

 

 

 

El diagrama explica la funcionalidad para la selección del personal; luego del requerimiento por parte de la Unidad, el aspirante a ocupar el cargo debe presentar su documentación validada en el departamento de talento humano, quien será el encargado de realizar el proceso respectivo de acuerdo con la norma interna de la institución.

Los puestos vacantes en la Mancomunidad - CONGA, serán calificados mediante pruebas de idoneidad, serán de conocimientos técnicos, para lo cual se convocará a los concursos de méritos y oposición respectivos. La Unidad de talento humano luego de su capacitación, a través de la persona encargada del proceso y de acuerdo con el requerimiento de los mandos directivos, será la encargada, luego solicitará a la autoridad la autorización para su contratación y así dar inicio al proceso de selección, en base a las exigencias y requisitos planteados por la dirección solicitante, ceñido a lo que establece el estatuto y normas que rigen la institución.

Luego de realizado los respectivos procesos de selección de acuerdo a la normativa legal vigente en el país, y a las condiciones impuestas institucionalmente, se procede a la evaluación por parte de una comisión, la misma que se encargará de emitir un informe de pertinencia o no de su contratación, en caso de que la persona resultare seleccionada.

 

DISCUSIÓN

El diagnóstico realizado sobre el perfeccionamiento de la contratación de personal calificado en la mancomunidad de gobiernos autónomos provinciales de la Amazonía ecuatoriana – conga, se evidencia de forma categórica que la selección del personal no concuerda con los requerimientos necesarios y específicos que demanda la institución, y en algunos casos se observa la injerencia política y decisión final del administrador principal; lo que conlleva a que necesitamos implementar una propuesta de mejora para aumentar la eficacia y eficiencia de los funcionarios y mejorar la calidad de servicio en la atención a los usuarios, estos lineamientos coinciden con lo que manifiesta (Hernández & Patricia, 2019)

Entre los factores que se consideran para la selección del personal, es evidente que se debe valorar las cualidades internas y externas referente a capacidades y adaptabilidad al trabajo que practican los nuevos empleados con la visión que tienen los jefes departamentales y la autoridad con la finalidad de establecer articulaciones de compromiso, valores y sentido de pertenencia con la institución, coincidiendo con (Beltrán et al. 2018).

La injerencia política para la selección del personal conlleva a ser un factor determinante para su contratación, lo que es contraproducente para cumplir lo planificado dentro de la institución, más bien se debería considerar cumplir y ejecutar procesos de selección a pegados a normas éticas y transparentes basados en la aplicación de pruebas psicométricas que permitirá tener mayor objetividad en la medición de resultados en forma individual del aspirante, así lo menciona de forma categórica (Rodríguez, 2019)

En conplemento, (Rojas et al. 2018), consideran que la efectividad, eficacia y eficiencia son logros para cumplir; estas variables son independientes, pudiendo concluirse que la efectividad no es el resultado de la eficacia y la eficiencia, como se plantea durante los trabajos sinérgicos o grupales, debe considerarse la utilización de recursos de tiempos definidos, cumplimiento de objetivos en función de ambientes de trabajo acordes con la realidad de este. En consideración, la selección del personal se la debe realizar tomando en cuenta las personas idóneas, esto ayudará a que su trabajo sea más confiable y exitoso en el área que se le ha asignado, así como lo afirma (Peña, 2005).

 

CONCLUSIONES

El diagnóstico desarrollado con 25 funcionarios de la Mancomunidad de Gobiernos Autónomos Provinciales de la Amazonía Ecuatoriana – CONGA demostró que no siempre se toma en cuenta las aptitudes y preparación del candidato, no siempre se aplica los procesos para la contratación del personal, no siempre se toma en cuenta la situación de la institución y que no siempre los mecanismos empleados ayudan a contratar personal idóneo.

El procedimiento utilizado en el estudio permitió identificar las falencias en la contratación del personal, determinar los procesos que se realizan y comprobar la ineficiente selección del personal. El efectivo cumplimiento de un diagrama de procesos ayuda a que se realice de manera transparente la selección del personal, en base a parámetros establecidos.

 

FINANCIAMIENTO

No monetario.

 

AGRADECIMIENTO

A la Universidad Regional Autónoma de los Andes, Ambato; por apoyar el desarrollo de la investigación.

 

REFERENCIAS CONSULTADAS

Agudelo, C., Saavedra, M., & Monsalve, V. (2016). La Gestión Humana: Un Socio Estratégico Organizacional [Human Resource Management: A Strategic Organizational Partner]. Revista científica "visión de futuro", 20(1), 164-188.

 

Alonso, P., Moscoso, S., & Cuadrado, D. (2015). Procedimientos de selección de personal en pequeñas y medianas empresas españolas [Recruitment procedures in small and medium-sized Spanish companies]. Revista de Psicología del Trabajo y de las Organizaciones, 31(2), 79-89.

 

Arellana, D. (2018). Corrupción ¿calle de una sola vía? La internalización del soborno en empresas en México [Corruption, a one-way street? The internalization of bribery in Mexican companies]. Revista de ciencias sociales y humanidades, 39(84), 163-190.

 

 

 

Beltrán, H., López, N., Pérez, R., & Llorca, C. (2018). Valores en el trabajo relacionados con la contratación de personal en empresas culiacanenses Work Values Related to Hiring on Staff in Culiacan Enterprises [Work Values Related to Hiring on Staff in Culiacan Enterprises Work Values Related to Hiring on Staff in Culiacan Enterprises]. Revista Cubana de Contabilidad y Finanzas. COFIN HABANA, 1, 164-176.

 

Bohle, S., Chambel, M., Medina, F., & Cunha, B. (2018). El rol de la percepción de apoyo organizacional en la irregularidad laboral y el desempeño [The role of perceived organizational support in job irregularity and performance]. Revista de Administración de Empresas, 58(4), 393 - 404.

 

Castro , P., Barrientos, M., Sosa, E., Gatica, K., Hernández, R., García, J., & Díaz, D. (2016). Procesos de reclutamiento y las redes sociales/Recruiment and social networks [Procesos de reclutamiento y las redes sociales/Recruiment and social networks]. RIDE Revista Iberoamericana para la Investigación y el desarrollo Educativo, 6(12), 60-76.

 

Chicaiza, O., Bastidas, M., Llano, A., Moreno, P., & Hernánez, M. (2018). Políticas de selección del personal y satisfacción del cliente en hospitales públicos del Ecuador [Staff selection policies and customer satisfaction in Ecuadorian public hospitals]. Revista Cubana de Investigaciones Biomédicas, 1(37), 116-121.

 

Díaz, J. (2016). Estrategias para mejorar el proceso de reclutamiento y selección de personal en la Dirección de Teleinformática de la Gobernación del Estado Mérida [Strategies to improve the process of recruitment and selection of personnel in the Teleinformatics Department of the Government of the State of Merida]. Sapienza Organizacional, 3(5), 79-102.

 

Fernández, M., Vázquez, M., Dujarríc, G., Díaz, N., & Hernández, H. (2015). Perfil por competencias laborales y modelos de selección de personal para el cargo Técnico A en Gestión de Recursos Humanos [Job competency profile and personnel selection models for the position of Human Resources Management Technician A]. Wimb Lu, 10(2), 19-37.

 

 

 

 

Flores, G. A., Flores, D. A., & Romero, A. J. (2019). Propuesta de instrumento para evaluar la calidad de los servicios y satisfacción de los usuarios en el proceso de inscripción de una institución de educación superior [Proposal of an instrument to evaluate the quality of services and user satisfaction in the enrollment process of a higher education institution]. Dilemas Contemporáneos. Educación Política y Valores, 6(2), 1-18.

 

Hernández, S., & Patricia, S. (2019). Propuesta de un plan de mejora al proceso de contratación del personal en el GAD municipal del cantón Santa Lucía [Proposal for an improvement plan for the personnel hiring process in the municipal government of the Santa Lucía canton]. http://repositorio.itb.edu.ec/handle/123456789/150

 

Ley Orgánica de Servicio Público, LOSEP. Registro Oficial Suplemento 294 de 06-oct.-2010 Ultima modificación: 09-dic.-2020. Recuperado de https://n9.cl/auefw

 

Peña, S. (2005). Modelo de selección de personal en base a perfil de competencias [Personnel selection model based on competency profile]. Revista innovaciones de negocios, 2(3), 1-24.

 

Pico, L. (2016). La gestión del talento humano, recurso indispensable para la organización en el entorno competitivo actual [Human talent management, an indispensable resource for the organization in today's competitive environment]. INNOVA Research Journal, 1(11), 97-104.

 

Reinoso, O., & Fernández, T. (2019). Procedimiento para la gestión del proceso de reclutamiento y selección de personal en función del desarrollo local [Procedure for the management of the recruitment and selection process for local development]. Cooperativismo y desarrollo: COODES, 7(2), 225-242.

 

Riveroa, A., & Dabosb, G. (2017). Gestión diferencial de Recursos humanos: una revisión e integración de la literatura [Differential human resource management: a review and integration of the literature]. Estudios gerenciales, 33(142), 39-51.

 

Rodríguez, A. (2019). Las pruebas psicométricas en la contratación de personal [Psychometric testing in the recruitment process]. Boletín Científico de la Escuela Superior Tepeji del Río, 6(12), 77-82.

 

 

Rojas, M., Jaimes, L., & Valencia, M. (2018). Efectividad, eficacia y eficiencia en equipos de trabajo [Effectiveness, efficacy and efficiency in work teams]. Revista Espacios, 39(06), 1-15.

 

Romero, A. J., & Álvarez, J. E. (2015). Diagnostico de la inserción laboral de graduados de administración de empresas de La Universidad Regional Autónoma de los Andes [Diagnosis of the labor market insertion of business administration graduates of the Universidad Regional Autónoma de los Andes]. Pedagogía Universitaria, 20(2), 58-75.

 

Ruvalcaba, F., & Vermonden, A. (2015). Lógica difusa para la toma de decisiones y la selección de personal [Fuzzy logic for decision making and staff selection]. Universidad y Empresa, 17(29), 239-256.

 

Sarauz, L. (2019). Importancia de la profesionalización en la industria farmacéutica: diagnóstico de perfiles laborales [Importance of professionalization in the pharmaceutical industry: diagnosis of job profiles]. Revista Científica, 8(3), 1-11.

 

Solano, A. (2017). Efectos del atractivo físico y el sexo en la selección de personal: un estudio experimental [Effects of physical attractiveness and gender on personnel selection: an experimental study]. Universitas Psychologica, 16(1), 1-13.

 

Zazueta, H., Millán, N., Castro, R., & Díaz, C. (2018). Valores en el trabajo relacionados con la contratación de personal en empresas culiacanenses [Values at work related to the hiring of personnel in Culiacanense companies]. Cofin Habana, 13(1), 164-176.

 

 

 

 

 

 

©2022 por los autores. Este artículo es de acceso abierto y distribuido según los términos y condiciones de la licencia Creative Commons Atribución-NoComercial-CompartirIgual 4.0 Internacional (CC BY-NC-SA 4.0) (https://creativecommons.org/licenses/by-nc-sa/4.0/).